dawmast
Zorg dat je er bij komt, bij de Marine. Sympathisant van de Koninklijke Marine. Luistert graag naar militaire muziek.
Ik heb het Kortegolf ontvangertje op http://homepage.eircom.net/%257Eei9gq/regen.html nagebouwd. Schema:
.
In plaats van terugkoppeling via de capacitieve aftakking heb ik inductieve terugkoppeling via een aftakking op de spoel toegepast. De linkerkant van de spoel heb ik met de massa verbonden en de rechterkant met de Gate 1 van de MOSFET, gewoon de normale afstemkring dus. De loper van de 1K potmeter heb ik via een condensatortje van 4,7N aangesloten op de aftakking. Het instellen van de regeneratie doe ik d.m.v. de 'Regen Coarse' potmeter en de 'Regen Fine' potmeter.
De schakeling is eigenlijk de MOS-FET-versie van de bekende triode cascodeschakeling volgens het onderstaande schema. 
Ik denk dat zo'n schakeling ook te realiseren is met twee J-FETS die in cascode zijn geschakeld.
Het voordeel van zo'n cascodeschakeling is dat de ontvangsteigenschappen beter zijn dan met een enkele J-FET of triode en dat het instellen van de hoogfrequent terugkoppeling soepel verloopt zonder horten en stoten (dode gang).
fred101
Golden Member
www.pa4tim.nl, www.schneiderelectronicsrepair.nl, Reparatie van meet- en calibratie apparatuur en maritieme en industriele PCBs
Dit is toch geen cascode schakeling met die ene Fet ? Je hebt wel twee roosters (gate) maar niet twee anodes (drains) dus het is eerder vergelijkbaar met een schema met een tetrode of pentode denk ik.
dawmast
Zorg dat je er bij komt, bij de Marine. Sympathisant van de Koninklijke Marine. Luistert graag naar militaire muziek.
Op Wikipedia (http://en.wikipedia.org/wiki/Cascode) lees ik dat een Dual-gate MOS-FET ook als cascode beschouwd kan worden:
Dual-gate version
A dual-gate MOSFET often functions as a "one-transistor" cascode. Common in the front ends of sensitive VHF receivers, a dual-gate MOSFET is operated as a common-source amplifier with the primary gate (usually designated "gate 1" by MOSFET manufacturers) connected to the input and the 2nd gate grounded (bypassed). Internally, there is one channel covered by the two adjacent gates; therefore, the resulting circuit is electrically a cascode composed of two FETs, the common lower-drain-to-upper-source connection merely being that portion of the single channel that lies physically adjacent to the border between the two gates.
Ik kan de regeneratieve ontvanger ook als een zendertje gebruiken door de ontvanger te laten oscilleren en door de zender te moduleren door op Gate 2 een audiosignaal toe te voeren.
fred101
Golden Member
www.pa4tim.nl, www.schneiderelectronicsrepair.nl, Reparatie van meet- en calibratie apparatuur en maritieme en industriele PCBs
Radioortje
PA3EY-- Mass is a physical interpretation of energie
Gevoelsmatig heb ik wat problemen met die Wiki logica .
Een dual gate mosfet is vergelijkbaar met een tetrode , dacht ik , net zo goed als een gewone fet te vergelijken is met een triode .
Twee gestapelde triodes is toch geen tetrode , net zo min als twee "gewone" fets een dual gate fet wordt , wanneer je ze , zeg maar "stapelt" ?
In het geval van de triodes zie je ook dat er een C naar de nullijn ligt . Bovendien is de tweede triode een AF versterker/detector ; bij de dual gate wordt de eerste gate voor de afstemming gebruikt en de tweede gate voor de terugkoppeling ( dat zou je ook kunnen doen met een tetrode of pentode , waarbij het derde rooster dan meestal aan de kathode ligt ).
Radioortje
dawmast
Zorg dat je er bij komt, bij de Marine. Sympathisant van de Koninklijke Marine. Luistert graag naar militaire muziek.
Op http://www.qrp.pops.net/cascoder1.asp kun je zien hoe je een cascodeschakeling van twee J-FETs maakt en op http://www.qrp.pops.net/Cascode_BJT.asp kun je zien hoe je van twee bipolaire transistors een cascode schakeling maakt. Het schijnt zo te wezen dat Dual-gate MOS-FETs zeldzaam beginnen te worden, klopt dat?
Op 23 juni 2009 00:17:17 schreef Radioortje:
In het geval van de triodes zie je ook dat er een C naar de nullijn ligt..
Klopt; dat is ook helemaal geen cascode.
Essentieel voor een cascode is onder meer dat de ene helft op dezelfde frequentie werkt als de andere. 
Veel schema's lijken te worden getekend door personen die met de theorie wat moeite hebben. Zo kun je soms - op één en dezelfde website! - lezen dat 1) de cascode zo mooi lineair versterkt, en 2) dat het zo'n goede detector is...
fred101
Golden Member
www.pa4tim.nl, www.schneiderelectronicsrepair.nl, Reparatie van meet- en calibratie apparatuur en maritieme en industriele PCBs
dawmast
Zorg dat je er bij komt, bij de Marine. Sympathisant van de Koninklijke Marine. Luistert graag naar militaire muziek.
Ik heb i.p.v. de Dual Gate MOS-FET twee J-FETs in cascodeschakeling geprobeerd. Ik nam twee BF 245c. Maar dat lukte niet, ik kreeg de ontvanger niet aan de praat. Nam ik voor de onderste J-FET een BF 245b, dan lukte dat wel. Heeft dat met de steilheidskarakteristiek te maken? Ik weet dat de C-types een hoge steilheid/versterkingsfactor hebben. Welke van de drie types (a, b, c) zijn in regeneratieve ontvangers het beste te gebruiken
Het zal wel iets met de instelling te maken hebben. Voor de wetenschap zou je eens alle spanningen kunnen meten, eenmaal met de c onderin, en een keer met de b.
McDuff
Zomaar een gesprongen zekering vervangen maakt vaak meer kapot dan je lief is. We zullen er even naar kijken heeft meerdere betekenissen. Elektronica is niet eigenwijs: mensen die het niet kennen zijn dat vaak wel! Kortsluiting is bij mij: samen roken.
@dawmast. Voor een cascodeschakeling geldt nog steeds: it takes two to tango!
Met één mosfet lukt dat echt niet, ook al is hij (of zij) dual gate.
Wiki wijsheid zit er wel vaker naast heb ik gemerkt.
[Bericht gewijzigd door McDuff op (45%)]
dawmast
Zorg dat je er bij komt, bij de Marine. Sympathisant van de Koninklijke Marine. Luistert graag naar militaire muziek.
Ik heb de MOSFET-ontvanger aangepast volgens het onderstaand schema. Te vinden op http://www.mikroe.com/en/books/rrbook/chapter3/chapter3f.htm
Ik heb i.p.v. de diode detector als aparte detector een J-FET (BF256C) genomen die ik aan de top van de kring heb aangesloten. Zo worden de detectie en de ontdemping door aparte schakelingen geregeld, wat beter is dan dat bijv. 1 transistor, MOS-FET, e.d. de detectie, versterking en ontdemping regelt.
Het voordeel van de potmeter TP2 in de sourceleiding is dat de ontdempingsschakeling optimaal aan de aftakking van de afstemspoel aangepast kan worden.

Capt501
http://pascal.nedlinux.nl Niet tegenspreken, Ik heb altijd gelijk !
Hmmm die tweede ingang wordt aleen maar gebruik om het instelpunt te beinvloeden waardoor de versterking cq tegenkoppeling anders wordt.
Dat is wat anders dan een cascode schakeling waar je eigenlijk twee signalen gaat mengen.
Deze schakeling kun je ook met een gewone fet maken door de schakeling zodanig aan te passen dat je met de potmeter de DC instelling kunt aanpassen.
Dit kan b.v. door de spoel met een C te ontkoppelen.
Dat wil je natuurlijk niet echt, maar je zou het aan de koude kant kunnen doen, dat zal vast wel werken.
dawmast
Zorg dat je er bij komt, bij de Marine. Sympathisant van de Koninklijke Marine. Luistert graag naar militaire muziek.
Een Dual gate MOS-FET kun je prima als mengtrap gebruiken hoor. Op G1 het ingangssignaal en op G2 het oscillatorsignaal. Kan ook met twee in cascode geschakelde J-FET's gedaan worden. Denk maar aan het topic "Mijn eerste supertje" van topic http://www.circuitsonline.net/forum/view/69057/2/supertje met het onderstaande schema.

Nu weer terug naar de les. Wil je m.b.v. een regeneratieve ontvanger de beste resultaten behalen, dan moet je de ontdemper en de detector apart uitvoeren. Als hier toegepaste ontdemper bijv. een Dual Gate MOS-FET in de Hartley-configuratie. En als detector neem je dan een J-FET ingesteld in het kromme gedeelte van de karakteristiek.
Ook de bekende Kainka-audion van topic "Korte Golf Regeneratieve ontvanger" op http://www.circuitsonline.net/forum/view/67536/1/kainka werkt met een gescheiden ontdemper en detector.
fred101
Golden Member
www.pa4tim.nl, www.schneiderelectronicsrepair.nl, Reparatie van meet- en calibratie apparatuur en maritieme en industriele PCBs
Op 22 januari 2010 10:33:50 schreef dawmast:
Een Dual gate MOS-FET kun je prima als mengtrap gebruiken hoor.
Helemaal mee eens maar een dubbel-gate FET is geen cascode schakeling. Maar als je betere resultaten wilt kun je dan niet beter een superhet bouwen ipv een regeneratieve ontvanger zo ingewikkeld te gaan maken. Of je maakt een nieuw concept. Daar heb ik toen voor gekozen. Dat beestje is toen hydrodyne genoemd. Zijn ontstaans geschiedenis staat in een van de jongensradio hoofdstukken.
[Bericht gewijzigd door fred101 op (40%)]
dawmast
Zorg dat je er bij komt, bij de Marine. Sympathisant van de Koninklijke Marine. Luistert graag naar militaire muziek.
Het leuke van regeneratieve ontvangers is dat ze lekker simpel van opzet zijn en dat je met maar relatief weinig onderdelen een goede, bruikbare middengolf/kortegolf ontvanger kunt bouwen. Worden regeneratieve ontvangers, zoals deze hierboven, nog steeds veel gebruikt wereldwijd?
fred101
Golden Member
www.pa4tim.nl, www.schneiderelectronicsrepair.nl, Reparatie van meet- en calibratie apparatuur en maritieme en industriele PCBs
Dat klopt, ze zijn simpel van opzet maar niet simpel te bouwen. Je hebt alleen weinig onderdelen nodig. De door jou getoonde schema's voldoen eigenlijk niet meer aan die twee punten. Om zo'n ding echt goed te maken werden ze zo complex dat men niet voor niets is overgegaan naar superhets en DC's. De synchrodyne was ook (vind ik) een geweldig iets (in dat tijdsbeeld) Mijn hydrodyne is daar op gebaseerd en werkt ook echt goed, als je wel even een kwartier uittrekt om af te stemmen. Een DC vindt ik veel simpeler, die worden dan ook nog steeds gebouwd en gebruikt. Commerciele regeneratieve ontvangers dateren volgens mij allemaal van voor 1940. Maar het is leuk er mee te experimenteren. Ik heb ook eens een superhet met regenererende detector gemaakt. Ik heb de regenererende gevallen over het algemeen met buizen gemaakt. (maar ook met torren, nooit met FETs maar buizen en FET's scheelt op de spanning na niet zoveel)
Zweetvoetje heeft een nog veel bizardere ontvanger bedacht. Daar zaten volgens mij iets van 10 afstemknoppen op.
dawmast
Zorg dat je er bij komt, bij de Marine. Sympathisant van de Koninklijke Marine. Luistert graag naar militaire muziek.
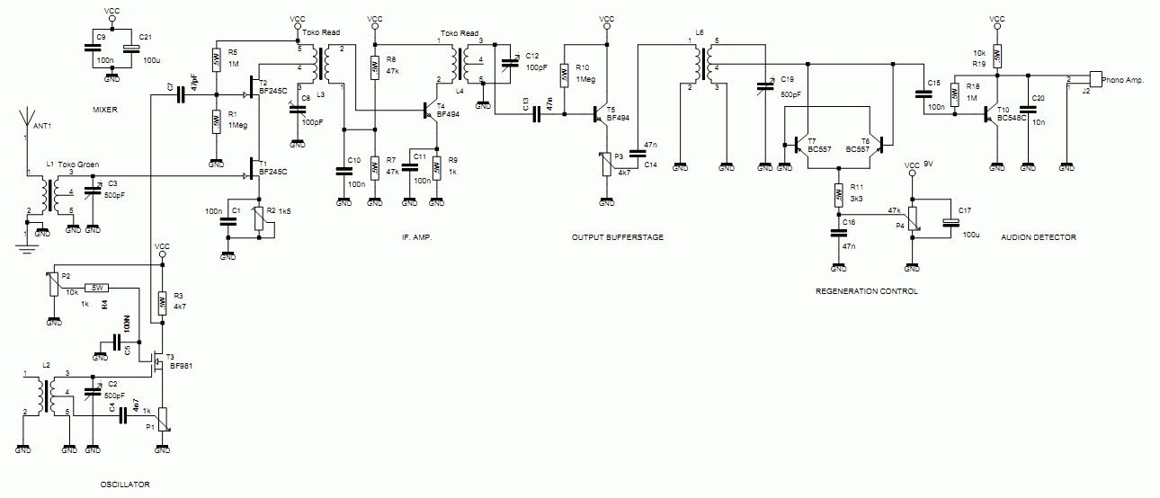
Hier heb ik nu het schema van de regeneratieve ontvanger met een Dual Gate MOS-FET als Hartley ontdemper en met als aparte detector een J-FET ingesteld in zijn kromme karakteristiek.
Het schema is gebaseerd op http://www.epemag3.com/index.php?option=com_docman&task=cat_view&gid=5…, waar een High Performance Regenerative Receiver wordt gepubliceerd.
Schema en bouwbeschrijving zijn te vinden op:
http://www.epemag3.com/index.php?option=com_docman&task=doc_download&g…
http://www.epemag3.com/index.php?option=com_docman&task=doc_download&g…

[Bericht gewijzigd door dawmast op (42%)]
dawmast
Zorg dat je er bij komt, bij de Marine. Sympathisant van de Koninklijke Marine. Luistert graag naar militaire muziek.
Ik heb nu i.p.v. de Dual Gate MOS-FET nu twee J-FET's (BF 245C) gebruikt in cascodeschakeling. Verder is er in de schakeling niets veranderd. De onderste J-FET is de regeneratieve schakeling in Hartley configuratie en de bovenste J-FET werkt als spanningsvolger. Door de spanning op de gate van de bovenste J-FET te regelen, stel ik de terugkoppeling soepel in. In feite werkt de bovenste J-FET dan als een regelbare weerstand met een lage impedantie. Uiteraard is de bovenste gate d.m.v. een condensatortje voor hoogfrequent aan massa gelegd. Gebruik i.p.v. de bovenste J-FET een bipolaire transistor om de terugkoppeling te regelen, dan is de regeneratie lastig om het nauwkeurig in te stellen. Dat heeft niets met dode gang te maken.
_