Hi,
Hierbij een klein verslag van mijn Fluke 8920A AC/DC RMS meter die er mee op was gehouden met werken, dit was de tweede keer sinds ik dit apparaat heb.
Alleen was de defect wat ik vandaag gerepareerd heb een andere.
Zoals ik wel vaker heb aangegeven ben ik erg gesteld op dit apparaat, dit omdat het goed zijn werk doet en prettig is in het gebruik.
Deze meter was al overleden voor ik een maand naar een erg warm land vertrok en
nu ik weer terug ben en mijn werkbanken opnieuw aan het indelen ben was het tijd om te zien of ik dit meetinstrument kon repareren.
Ik had een redelijk goed gevoel dat reparatie mogelijk was, behalve de speciale RMS converter zijn er weinig speciale onderdelen gebruikt.
Er is nog een speciaal onderdeel en dat onderdeel is defect in een tweede meter van dit type dat ik hier heb voor onderdelen,
dat is de voeding transformator die extra schermen heeft om de wikkelingen.
Maar omdat bij het inschakelen het analoge metertje bewoog ging ik er vanuit dat de transformator nog heel was.
Het digitale display bleef trouwens dood bij het inschakelen.
Hoe ben ik begonnen met deze reparatie
Dat is door de Service documentatie er bij te pakken en hieronder staat een link naar de PDF file.
De tweede link is de folder van deze RMS meter
Service Documentatie
www.bramcam.nl/8920/Fluke_8920A_8921A_Manual.pdf
Marketing Folder
www.bramcam.nl/8920/Fluke-8920-Folder.pdf
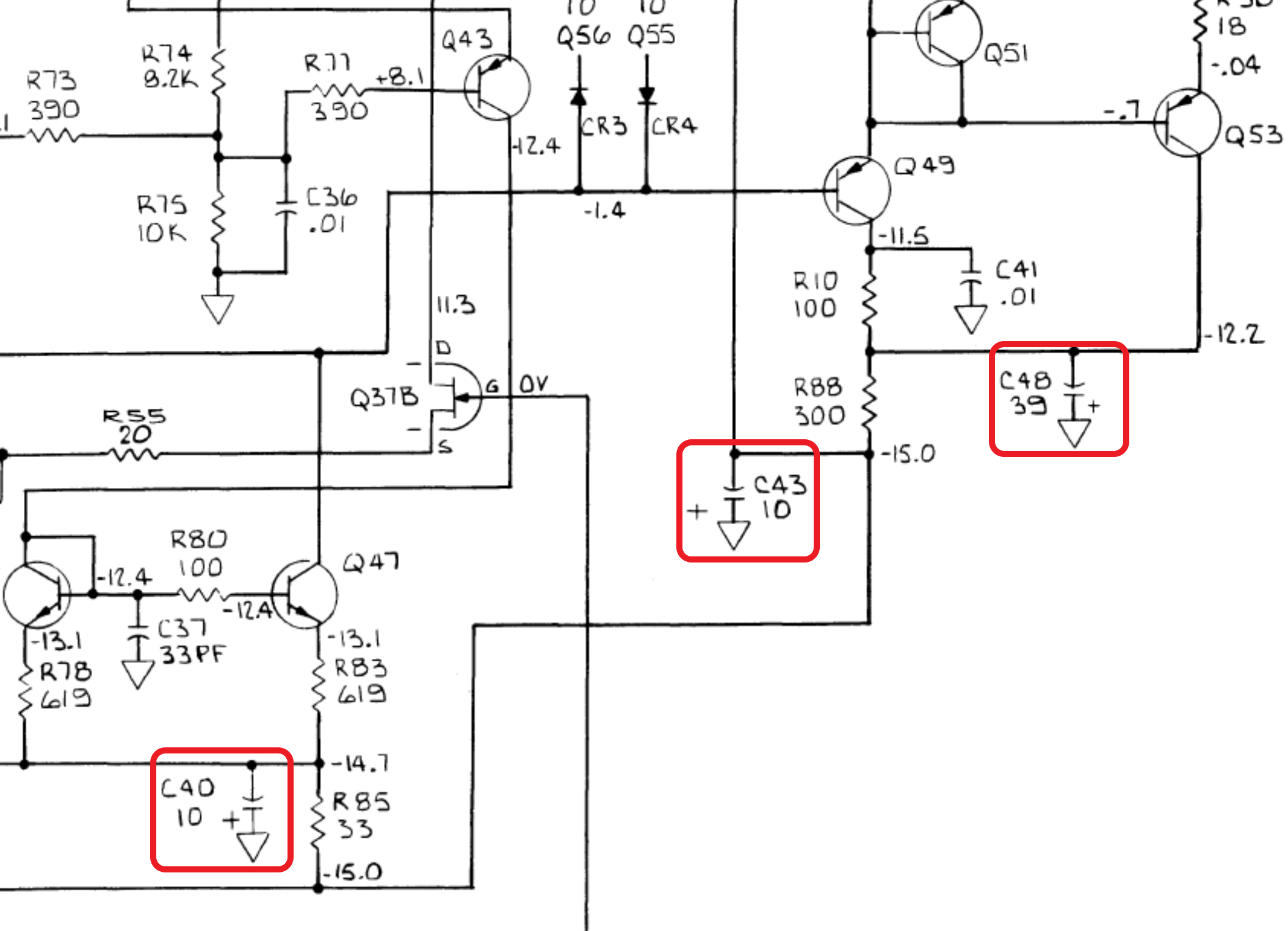
In de Service Documentatie heb ik als eerste het voeding deel opgezocht en bekeken hoe het in elkaar steekt.
Het geheel bestaat uit drie regelaars voor + en - 15V en een 5V regelaar.
Het vreemde is dat voor de -15V een opamp en een powertransistor is gebruikt, terwijl het ook met een negatieve regelaar had kunnen worden uitgevoerd.
Misschien is de keuze op deze configuratie gevallen i.v.m. de slechtere onderdrukking van stoorsignalen bij de uA7915?

.
Het twee plaatje, zo zit de meter er van binnen uit.
Hier werkt de meter al weer, maar dat is voor de uitleg niet zo van belang.
Het gele kader geeft het voeding deel aan op de hoofd print.
Bijna niet zichtbaar, direct achter de twee TO220 regelaars en de elco bevind zich de power transistor voor de -15V.
Als eerste had ik in de documentatie de testpunten opgezocht zoals in het schema vermeld staan, TP206 voor de +15V, TP207 voor de +5V en TP208 voor de +15V.
Ik had de meter de keren dat hij niet werkte vrij snel weer uitgezet toen het digitale display niet werkte, dat was een goed plan!
Als eerste de +15V gemeten, deze was goed, toen de +5V gemeten, ook goed, toen de -15V gemeten, laten we zeggen een paar tiende van een Volt.
Toen snel met de speciale probe diverse delen wat temperatuur betreft getest Auw! dat was de powertransistor van de -15V.
Met de Ohm meter na het verwijderen van de 230V kabel de -15V bus gemeten, en deze was een paar tiende van een Ohm.
Deze meter bestaat uit een aantal printen, dus de volgende stap was het bepalen op welke print de sluiting te meten was,
niet vergeten, dat kan ook op meerdere printen zijn!
De eerste print die ik loshaalde was de gene boven het gele kader, deze is voor de DC LOG uitgang en dit is een optie print die je kan aanschaffen.
Bij het loshalen van deze print bleef de kortsluiting aanwezig, dus toen moest de versterker print gedemonteerd worden.
Deze bevind zich onder de metalen afscherming.

.
Hier is de versterker print verwijderd uit de kast en er staat een klein groen kader om de tantaal(het zal eens niet..) die was gaan hemelen.
In het groter gele kader is het voedingsdeel weer zichtbaar, maar weer niet goed de powertransistor van de -15V, tussen de dikke en de dunne elco. 

.
In het groene kader de defecte tantaal, ik heb hem er hier al uit gesoldeerd, maar even terug gezet op zijn plek voor de foto.

.
Hierbij de oorzaak van het ongerief.
.
En dit is een elco die wat groter is van waarde, maar een mooi lage ESR heeft.
.
De meter zit weer in zijn behuizing en wordt hier getest met 10KHz en een niveau van 1V.
Ik heb ook nog een frequentie sweep gedaan tot 30MHz en dat zat allemaal binnen de specificaties,
met extra aandacht zou ik het nog wat beter kunnen krijgen maar dat kost veel tijd en die heb ik nu niet,
denk aan 15 a 20 afregelpunten en voldoende opwarming van de gebruikte apparatuur, daar moet ik een middag voor inplannen als ik het wil optimaliseren.
Dan nog dit, ja ik heb er aan gedacht alle druppel tantaaltjes te vervangen, maar ik heb niet voldoende op voorraad om het netjes/goed te doen.
Dus als hij weer de geest geeft, dan vervang ik ze allemaal.

.
Groet,
Bram



De transistor is (volgens de 'service manual') een D45C5, die met 40MHz nog best snel is.
