RAAF12
Golden Member
Is dat plaatje vies? Keramische plaatjes staan hoog in het vaandel van onverschrokken componenten die lang meegaan. Maar ik laat me graag verrassen!
Op donderdag 9 april 2026 17:21:06 schreef revado:
Geef mij even een "bestellijstje" ( mail of app) , ik probeer zsm langs te gaan bij mijn collega.
Hele rare drukke dagen gehad...
Die BUZ 80 is er ook wel denk ik.
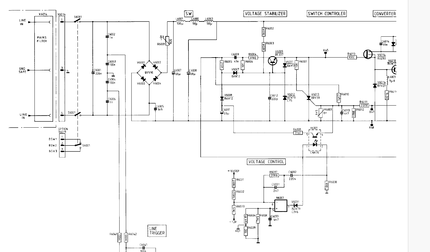
Ik heb i.i.g. een NTC nodig voor de inrush limmit. Ik heb de NTC op de andere print gemeten. Die is bij kamer temp rond de 220 tot 250Ω Met warmstoken met de labvoeding begrensd op 1.7A loopt ie terug van die +/- 230Ω naar 3 a'4 Ω ongeveer. De scoop zou normaliter op 230V rms bij 55W ongeveer 240mA trekken. De inrush met 2x 68uF, zeg 140uF totaal is aan 100Hz, want brugcel, met 100Hz, ESR 25Ω volgens de calculator. Aan Vp, 325V is dat een inrush van 13A de eerste 1 of 2 mS
De huidige NTC zou dan beginnen aan 230Ω op ongeveer 1,5A piek. Daarna wordt die dus (rap) warm en gaat naar 4Ω Da's dan ongeveer 230 mW dissipatie.
Ik weet alleen niet zeker of ik dit goed begrepen heb want dit rekenwerk is wat ingewikkeld voor mij. 
In de service doc staat R 6001, de NTC, als 1.7A 82E vermeld, wat dus niet klopt. De NTC's die ik hier heb voldoen niet omdat die allemaal tussen de 10 en 20Ω zijn bij kamer temp.
Ik ga morgenmiddag, collega belde voor een onderdeel wat hij van mij nodig heeft 
Ik mail je wel even Harry.
Weekeind boodschapjes zijn binnen 
Geen 1% weerstanden in dat vermogen, maar de beroemde groene 5% Philipsen zullen ook prima werken.
De BUW11 , wel NOS Philips alleen in de Goliath uitvoering en geen TO220 helaas.
De BUZ80A wel NOS een aantal.
De Elco is een blauwe NOS Philips .
Het gaat in een brievenbuspakketje richting "Harry's repairshop" 
Morgen langsrijden zal te laat worden denk ik en dan is versturen zekerder dat het er snel is.
Edit @ Revado, Mooi. )
Nog een gluiperigheid ontdekt in de documentatie. Van de afbeelding van de 'stekker' onder de PCB positie afbeelding waar de voedingsspanningen e.d. vermeld worden, zit de positie identificatie nok aan de verkeerde kant. Deze staat boven getekend maar dat moet onder zijn. Op de PCB staat de nok wel goed. De nummering op de stekker is wel goed.
Het ontwerp van de print met Th weerstanden is Klaar.
Ik ga ff uitzoeken of dat ook met SMD weerstanden kan. Kan er voor een luxe versie zelfs nog een Atmega 328 of 168 op om de spanningen te meten en weer te geven op een schermpje en dan de afwijkingen knipperend o.i.d. Maar da's niet voor de aankomende periode.
Ik vind deze voeding uitpluizen wel leuk. Ondertussen is de SMD versie ook af. Daarvoor moest ik 1W SMD weerstandjes per vier samenstellen. Dus voor b.v. een 18Ω word dat 2x een paar in serie en dat paar weer parallel. Dus het paartje in serie maakt 36Ω en twee van die paartjes van 36 parallel maakt weer 18, maar dan 4 Watt.
Drie Watt SMD's waren een beetje lastig.
Nou is er in SMD véél meer keuze in waardes, dus ik had ook 2x 36 of 3x 54 kunnen kiezen. Maar daar kwam ik pas veel later achter. 
Maar hoe groot is nu de kans om deze geschakelde voedingen op te blazen, als er verderop iets niet goed zit, bv sluiting op een aangesloten printplaat?
Uiteindelijk zijn beide voedingen stuk. Het zou wel heel jammer zijn dat als Harry er eentje mooi weer aan de praat krijgt, zijn plaats weer innneemt in de scope en dan....brrr 
De voedingen hebben een overbelastingsbeveiliging. O.a die vervangen 3V zener en twee 1Ω weerstanden (0.5), R6017, R6018 en V6021, zijn daar een onderdeel van. Deze doen een (piek)stroom meting in de emitter van de BUW11A en de source van mosfet BUZ80A. Waar in het originele schema de emitter en source rechtstreeks naar de min cq massa aansluiting lopen, is dat een tekenfout in het schema. De juiste wijze is dat deze naar de genoemde zener en twee weerstanden lopen. Als de 3V zener in sluiting ligt kan de voeding niet terug regelen bij overbelasting.
In geval dat b.v. de BT131 aangestuurd wordt omdat de 5V te hoog wordt, vormt de BT131 dus een kortsluiting over de totale 96 Volt van plus en min 48V.
Dit veroorzaakt dus dat over de eerder genoemde zener en weerstanden er een piek ontstaat die hoog genoeg is om V6013, de BRY39, aan te sturen. Deze gaat in geleiding en knijpt daar mee de aansturing af.
nonius
set SCE to AUX.
Maar hoe groot is nu de kans om deze geschakelde voedingen op te blazen, als er verderop iets niet goed zit, bv sluiting op een aangesloten printplaat?
Dit soort voedingen heeft allerlei beveiligingen (tegen overspanning, kortsluiting/overbelasting) dat het merendeel van de storingen 'downstream' geen schade zou mogen opleveren aan de voeding.
Wil uiteraard niet zeggen dat er geen verdere problemen zijn met de scope, maar schade aan de voeding zou het in elk geval niet mogen veroorzaken.
Er zullen ongetwijfeld ook wel uitzonderingen zijn die de voedingsontwerpers niet hebben voorzien maar normaal gezien zou de voeding in een vorm van beveiliging moeten gaan, in plaats van zichzelf op te blazen.
[Edit: mosterd na Harry64's maaltijd....]
nonius
set SCE to AUX.
Voedingen gaan nu eenmaal vaak defect. Ook bij mijn PM3055 waren het voornamelijk voedingsproblemen.
In een voeding zitten veel elco's. Elco's zijn vaak slecht. Als slechte elco's de werking van beveiligingsschakelingen belemmeren kan er 'echte' schade ontstaan.
Moet wel zeggen dat Harry64 het erg grondig aanpakt, met zo'n dummyload.
Ik heb nr 2 nog niet volledig onderzocht maar nr1 heeft de meeste schade opgelopen door, met alle respect, verkeerd gemonteerde elco's e.d. Ik vermoed dat nr2 hooguit een elco' probleem heeft. Maar dat kan ik pas testen als ik de dummy af heb.
Dan is het een kwestie van rimpels op de voedingslijnen/elco's meten. Nr2 had i.i.g. al een versleten C6117 in de 48+ rail. Die zou 68u moeten zijn, maar is nog maar rond de 22u.
Overigens was ik benieuwd naar het grote verschil tussen een BZX79-C3V0 en z'n BZX55-C3V0. Het grootste verschil is de reverse leak current. De 79 van NXP is opgegeven 10uA. De 55 van Vishay wordt opgegeven kleiner dan 4uA. Ik ben nog ff aan het uitzoeken hoe belangrijk dat is in de context van een beveiligingscircuit.
Edit: Even de data van Grok gecontroleerd. De zener die ik er in heb gezet weet ik het merk niet van. Het is ook een 1W geen 500mW.
. I.i.g. is de door mij gemeten waarde rond de 2.35 uA, dus als lager goed zit dan is dit goed.
Edit2 17.30u: Ik heb ook de spanning gemeten van de 3V0 John Do35 en een 55C3V0. Do35 is 3.04V aan 5mA en de 55C3V0 zit aan 2.98 aan 5mA. Dat Do35 iets hoger is, is een voordeel in dit geval. Te laag zou betekenen dat de vermogensbeveiliging 'te laat' zou ingrijpen. Dus John Do35 3V0 blijft.
Viel mij gister tijdens andere metingen aan voeding nr1 wel op dat de twee 0.25W weerstandjes wat warm worden. Dus die twee komt i.v.m. bedrijfszekerheid nog wel een 0.5W 1Ω voor in de plaats. Ik heb wel 1Ω 2W in m'n assortiment, maar die zijn samen wat aan de grote kant. 
Op zondag 12 april 2026 16:07:06 schreef harry64:
Ik heb nr 2 nog niet volledig onderzocht maar nr1 heeft de meeste schade opgelopen door, met alle respect, verkeerd gemonteerde elco's e.d.
Harry, ik ben erg benieuwd naar welke elco (of zelfs meerdere) verkeerd waren gemonteerd.
Ik had ze in mijn beleving allemaal gecontroleerd. Er toch over heen gekeken?
Dit is de laatste foto die ik had genomen (niet allemaal in beeld).
Kun jij de verkeerde hier aanwijzen?
Nu zitten ze goed, ik bedoelde het gebeuren vanaf laatste post pagina 7 en begin pagina 8 van deze draad. Die omgedraaide elco in de -12V rail. Die heeft waarschijnlijk de boel gesloopt misschien in combinatie met het onbelast vol vermogen opstarten.
Toen de BUW11A en BUZ80A sneuvelden, namen die zener 3V0, V6021 en R6017 en R6018 mee. Als de zener sluiting maakt door het vorige defect, dan blaast een nieuw setje BUW en BUZ zich net zo hard wéér op omdat dan de sturing niet terug geregeld kan worden met de BRY39, die krijgt dan geen puls.
Hier komt ie nu onbelast 'tot leven' vanaf ongeveer 15V DC uit de labvoeding op C6007. Vanaf een Volt of 25 tot 30, wil ie er écht werk van maken. Zo echt dat de beveiligings thyristor BT151 geactiveerd wordt om de +5V rail te beschermen, of i.i.g. het digitale spul dat daar aan hangt in de scoop.
Overigens zit de NTC niet meer in de + van de diodebrug maar vóór de diodebrug. Op het schema gaat deze NTC an de kathodes van V6002 en V6004 naar elco C6007. In het echie gaat de NTC van line-in S001 en C6002 naar de NTC en van de NTC naar kathode V6001 en anode V6002. De NTC's op beide printen meten overigens 220Ω en geen 82. Ik zet dat ff in de sim om te kijken hoe groot die inrushpiek verschil precies is bij startwaarde 220 en 82 ohm.
Ok, Ik snap wat je bedoelt, Harry. Inderdaad was in het begin één elco verkeerd gemonteerd.
Een onzorgvuldigheid van mij.
Zou wel betekenen dat het een 'single point of failure' is. Één elco doorgeslagen (of verkeerd om) en de boel legt als dominosteentjes het loodje.. 
Ik had ook gezien dat de plaats van de NTC afwijkt van wat er op het schema staat. Een waarde van 82 Ohm is eigenlijk ook niet waarschijnlijk, hoewel de stuklijst dat aangeeft. Bij de e-boer hier vonden ze het ook een onwerkelijke (en dus bij hen niet-leverbare) waarde.
Op de print is nog plaats voor 2 grote elco's die op deze prints niet zijn gemonteerd. Op andere prints die ik wel eens heb gezien op internet staan ze weer wél.
Dat brengt me weer bij het feit dat ik geen schema vond dat bij deze uitvoering hoort.
Misschien is die er niet eens, maar zouden het modificatie-bladen moeten zijn. Maar vind die maar eens...
Wat een gepuzzel, hé?
Voorbeeld van de voedingskaart mét grote Elco's bovenaan gemonteerd...
Ook die hsp-diodes zitten hier anders.
[Bericht gewijzigd door Bavelt op (19%)]
Dat steeds veranderen had ook te maken met inkoop van onderdelen volgens mij. Een andere transistor, elco of opstelling die 0,1 cent bespaarde of er moest maar gewoon gewerkt worden met wat er nog in voorraad was.
Anderzijds kocht ik vroeger bij de Philips personeel dump van die hele grote rollen met diverse weerstanden, diodes, kleine elco's enz. die werden gedumpt door de productieafdeling. Maar ook transistors, grotere elco's of weerstanden voor een gulden per kilo.
Zo kocht ik daar ooit een keer 100 stuks BLY98A in een zakje voor 5 gulden. Daar zat alleen geen moertje op, die waren afkeur omdat de schroefdraad niet goed paste of beschadigd was.
De torren zelf werkte perfect. Dus op de LTS de capstan even 'nabewerken' met een M4 snijplaat en klaar was Harry. En waar de schroefdraad niet te redden was maakte ik een mooi aandruk beugeltje van alu om de tor zonder moer vanaf z'n hoed op het koelblok te drukken.
Die VHF 25W torren kosten tijdens de jaren 80 in de winkel al snel rond de 60 gulden.
De winkels waren even niet zo 'blij' met die dump. 
Vaak ook enkel of dubbelzijdig printplaat, soms al op maat gezaagd in kleine tot forse afmetingen van een meter bij een meter. Dat was weer perfect voor zenders, eindtrappen, kastjes e.d. maken. Dat ging daar weg voor 50 cent tot 5 gulden o.i.d.
Ook mechanisch spul als boutjes en moertjes kwam regelmatig langs. Zo ook alu en blik plaat. Ik kocht er ook een keer een grote plaat alu van 14900x1000x2 mm voor 7.50 gulden o.i.d. Wilde ik een mooi groot mengpaneel mee bouwen. Dat is er alleen nooit van gekomen omdat ik de sleuven voor de schuifpotentiometers er niet goed in kon maken. De LTS had wel een freesbank maar geen freesjes van 2 mm.
Die Philips dump was toen een beetje hemel op aarde. 
Ik ken het een beetje. Heb vroeger stage gelopen bij Philips Electrologica in Apeldoorn.
Die hadden ook een restverkoop-schuurtje.
Allerlei partijen. Ging inderdaad per kilo, niet per stuk.
Daar gebeurden dan wel weer dingen die ietwat strijdig met het daglicht waren... 
Je kreeg nl een bonnetje mee om de bewaking in geval van een steekproef (deden ze daar regelmatig) te laten zien dat je het legaal had verkregen.
Maar er werd ook wat afgebeund daar. En mini-orgeltjes gebouwd met project-reserve componenten.
Met het zelfgemaakte ding naar de restverkoop en aldaar aan de magazijnmeester getoond, die het in zijn hand woog en zei " tja.., f 0 25"..
En het stukje 'restverkoop' met het bonnetje en een grijs aan de portier/bewaker laten zien...
"Those were the days, my friend"..
Op zondag 12 april 2026 22:15:36 schreef revado:
Er zit in het pakketje ook een paar BZX zeners, niet de 79, maar een andere, weet even niet welke.
Ik heb het pakketje binnen. Ik had de zeners wel gezien maar moet daar nog ff verder naar kijken. Of de BUW11A ooit passend op het koellichaampje te krijgen is heb ik nog ff niet over nagedacht omdat 'nog-niet-nodig' en er genoeg andere dingen zijn om over na te denken met deze voeding.
Ik heb i.i.g. al vast een stukkie 20 aderig flatkabel aan de stekker gemaakt. Dus als de print binnen is kan ik beginnen met de boel in elkaar solderen. Wordt nog even afwachten wat eerder binnen komt, de kale Th print of de bestuckte SMD versie. 
Mooi dat het er is, heb je in ieder geval een en ander achter de hand.
Ik ben heel benieuwd hoe het gaat werken met die dummy.
Gaaf dat je het zo professioneel aanpakt!
Daar moet toch wel een mooie werkende scoop mee komen straks.
Echt wel. Het is nu een beetje een erezaak geworden die tegenstribbelende voeding. Ik Heb overigens de NTC's gemeten, die zijn koud rond de 80Ω Ik ga nog ff kijken met de sim wat dat voor de inrush betekent. Dat zal de netschakelaar wel fijn vinden denk ik. Die zal geen zin hebben z'n K9 en K11 broeders achternaa te gaan met ingebrande contacten.
En ik wil nog ff een testje doen qua temperatuur verloop. Want die zal op 230V snel oplopen maar zou daarna moeten afnemen omdat de weerstand omlaag gaat. Spanning over het ding na opwarmen op 30V en 500 mA begrenzing was 2.5 Vot bij die 500mA dat zou 5Ω zijn aan een vermogen van 1.25 Watt.