miedema
Golden Member
Ha Sine,
Het is wat met die exponent LEDjes
Lijkt me bepaald niet het meest brandende LEDje...
Jouw HP 5315A doet 7 digits/sec. Precies hetzelfde als deze Racal-Dana 1990. (100ns resolutie)
Een Racal-Dana 1991 of 1992 (of 1998/1999) doet 9 digits per seconde. (1ns resolutie) Dat is inderdaad een prettige upgrade 
Je ziet dan (bij 10sec gate tijd) 10MHz tot op 1mHz nauwkeurig. Natuurlijk alleen zinvol met een hele goede referentie, die eigenlijk altijd extern moet zijn.
Overigens zitten in deze 1990 dezelfde custom IC's als in z'n grotere broers. Dus het verschil in resolutie was kennelijk een commerciële keuze.
Maar resolutie zegt niet alles. De HP 5315A vind ik heel bedieningsvriendelijk, met name de ingangen. Alles wat je nodig kunt hebben zit er op, en zeer overzichtelijk. Fijne daily driver!
groet, Gertjan.
Op zondag 19 oktober 2025 15:58:40 schreef miedema:
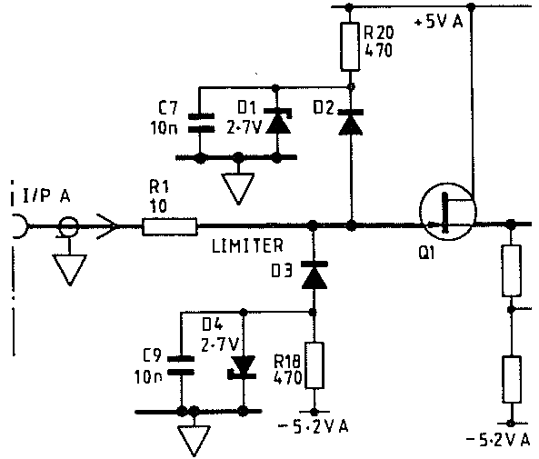
Racal-Dana 1990 universal counter reparatieOp de Lichtmis stond een stapeltje Racal-Dana 1990 counters. Volgens de verkoper waren ze goed getest, maar daarna op een hele warme dag deden ze het niet meer. Ja,ja, verkoper praatjes.....
Eentje meegenomen, en natuurlijk defect. Kanaal A was dood. Na openen was de oorzaak snel duidelijk:
[afbeelding]
klik op de foto's voor grotere versiesDe ingangsweerstand was goed doorbakken. Na vervanging van die weerstand werkte de counter weer. Alle actieve componenten hadden de (kennelijk serieuze) mishandeling overleefd. Een compliment voor de Racal-Dana ingangsbeveiliging:
En leuk voor mij om te zien, want dit is ook mijn favoriete ingangsbeveiliging.
Bij de veel gebruikte simpele opzet met dioden naar +Ub en massa wordt bij een overload de voedingsspanning omhoog gedrukt. Die energie moet wel ergens blijven. Vloeit die niet snel genoeg weg, dan wordt de voedingsspanning te ver omhoog gedrukt, en sneuvelt er mogelijk nog veel meer....Deze beveiliging kost wat meer onderdelen, maar is veel eleganter. Je kunt de treshold naar wens instellen. Alle energie van een overload gaat naar massa. R18 en R20 beschermen tevens de voedingsrails. Voor de reactiesnelheid helpt het dat door de zeners altijd al wat stroom loopt.
(Voor een continue overload moet je wel aan het te dissiperen vermogen van ingangsweerstand en zeners denken.... Of die weerstand als zekering beschouwen, zoals hier)
.
Nu de counter weer werkte er wat mee gespeeld. En toen viel op dat het min-teken voor de exponent nauwelijks licht gaf...
Na wat meten werd duidelijk dat het niet de (multiplex)sturing was, maar de LED zelf nauwelijks licht meer gaf. Probleem was dat het wel een héél bijzondere LED is:
Zo'n LED had ik niet in mijn collectie.... Dus maar besloten om zelf een vervanger te maken. door een standaard LED in model te vijlen, en met modelbouwverf matzwart te schilderen.
Links de originele LED, in het midden een diy vervanger, rechts een mislukte vervanger. Die rechtse LED laat ook meteen het probleem zien: De pennen zitten (op de print) verticaal, en daarmee ook het interne frame van de LED. Maar het streepje ligt horizontaal... Raak je met vijlen metaal, dan is meteen de LED defect....
Na en paar pogingen lukt het wel, en zo heeft het display een nieuwe min LED:
En daarmee was de Racal-Dana 1990 weer compleet, en kon zich ook weer van z'n negatieve kant laten zien:
Deze Racal-Dana 1990 is het kleinste broertje van de 199x serie.
Gekocht voor spare-parts voor m'n 1992 en 1998. Maar repareren en toevoegen aan m'n Racal-Dana collectie is natuurlijk veel leukergroet, Gertjan.
Wat voor Fet word hier gebruikt Gertjan ?
miedema
Golden Member
Op zondag 19 oktober 2025 19:17:26 schreef bprosman:
[...]
Wat voor Fet word hier gebruikt Gertjan ?
Ha Bram,
BF256A. Alhier op voorraad. Dus ik was er niet zo bang voor dat die gesloopt zou blijken 
De meeste onderdelen in deze counters zijn nog wel te krijgen. Alleen het "hart" zijn custom IC's. Als die sneuvelen, dan helpt alleen een donor counter...
groet! Gertjan.
Op zondag 19 oktober 2025 15:58:40 schreef miedema:
Racal-Dana 1990 universal counter reparatieNa wat meten werd duidelijk dat het niet de (multiplex)sturing was, maar de LED zelf nauwelijks licht meer gaf. Probleem was dat het wel een héél bijzondere LED is:
Zo'n LED had ik niet in mijn collectie.... Dus maar besloten om zelf een vervanger te maken. Door een standaard LED in model te vijlen, en met modelbouwverf matzwart te schilderen.
groet, Gertjan.
Heb je hier iets aan Gertjan ?
Op zondag 19 oktober 2025 19:09:22 schreef miedema:
Ha Sine,Jouw HP 5315A doet 7 digits/sec. Precies hetzelfde als deze Racal-Dana 1990. (100ns resolutie)
Voor wat ik ermee doe ook meer dan voldoende.
Het enige wat ik wel heb geupgrade is het xtal, mijn versie had niet zo'n mooie OCXO, dus dat heb ik er later bijgebouwd. De originele osc zat op een opsteekprintje, dus dat was een makkelijke 'fix'.
Overigens zitten in deze 1990 dezelfde custom IC's als in z'n grotere broers. Dus het verschil in resolutie was kennelijk een commerciële keuze.
De deugnieten 
Maar resolutie zegt niet alles. De HP 5315A vind ik heel bedieningsvriendelijk, met name de ingangen. Alles wat je nodig kunt hebben zit er op, en zeer overzichtelijk. Fijne daily driver!
Dat is zeker waar, er zit geen knop teveel op, en het 'trigger' ledje bij iedere ingang is erg praktisch.
Overigens had mijn counter ook een opgeblazen ingangstrap, maar dat bleek uiteindelijk ook makkelijk gefixed door een DIL transistor array te vervangen. Een of andere CAxxxx met een HP typenr. En die worden ook langzaam unobtainium.
weardguy
http://www.m-voorloop.nl --- Ik? Welnee! Ik zit nog lang niet achter de germaniums.
Op zondag 19 oktober 2025 22:21:15 schreef bprosman:
Heb je hier iets aan Gertjan ?
Goed kijken, het origineel heeft de lichtgevende streep dwars op de aansluitpootjes zitten 
Op zondag 19 oktober 2025 15:58:40 schreef miedema:
[afbeelding]
Op maandag 20 oktober 2025 00:07:28 schreef weardguy:
[...]
Goed kijken, het origineel heeft de lichtgevende streep dwars op de aansluitpootjes zitten[...]
Ah ja inderdaad, gaat ie terug in t bakje.
miedema
Golden Member
Op maandag 20 oktober 2025 01:27:41 schreef bprosman:
[...]
Ah ja inderdaad, gaat ie terug in t bakje.
Toch bedankt voor het meedenken, en opzoeken van die LED! Dat is een mooi en bijzonder LEDje.
Eigenlijk ben ik nu wel tevreden met mijn hobby oplossing 
groet! Gertjan.
Lucky Luke
Eluke.nl | handgetypt | I'm a poor, lonesome cowboy, with a long, long way to go.
Op maandag 20 oktober 2025 00:07:28 schreef weardguy:
[...]
Goed kijken, het origineel heeft de lichtgevende streep dwars op de aansluitpootjes zitten[...]
Drat. In mijn LED-bakje ligt een vergelijkbare als die van bprosman, maar daar heb je dus niks aan.
Reichelt heeft platte led's, maar ook die hebben de pootjes in dezelfde richting als de aansluitpootjes.
https://www.reichelt.com/nl/nl/shop/categorie/led_s_speciale_vormen-30…
(En oke, geheel vierkante. Als dat past zou je een deel daarvan af kunnen plakken. Als je een een +-exponent wilt maken, of voor de gein een Ω of π)
Oh, en waarom ik dit topic eigenlijk opzocht:
Een deurintercom / parlofoon. Via het gat rechtsonder in de hoek van de print druk je een schakelaar in om de deur te openen, op de andere kant van de print beter te zien:
Die knop reageerde niet meer lekker. Harder duwen werkte ook maar beperkt.
Heel ingezoomd is misschien te zien dat de solderingen gebroken zijn. In elk geval, na hersolderen en schoonmaken (en een beetje terugbuigen van het hardere duwen) werkt de knop nu weer keurig netjes soepel.
Gelijk natuurlijk even kijken naar het maffe glaswerk. Eigenlijk best keurig compact geconstrueerd!
[Bericht gewijzigd door Lucky Luke op (33%)]
hobby luke
Honourable Member
Reparatie van een oude potentiometer:
De onderste vaste aansluiting gaf oneindig als waarde.
Het koperen ringetje was losgeraakt en van de rechter aansluiting kwam het ringetje ook meteen los.
Ik had ooit eens een doos met allerlei kleine siernagels gekregen en daarin vond ik deze twee:
Dat paste perfect:
Na het afslijpen van het teveel aan soldeersel en de uitstekende siernagel kon de potentiometer terug ineengezet worden (zie volgende post).
Ledlover
Pekelfiets nodig? Rijdend retro restoratieproject? Yamaha FZR600 1991 te koop!
Branddeur nam zijn naam wel érg letterlijk. Ironisch, een branddeur die in brand probeert te vliegen.
Leve de vlamvertragende plastics. Zat verder ook niets makkelijk brandbaars in de omgeving, maar was toch irritant geweest als het wel was gaan branden.
We zaten op een bepaalde vleugel met het probleem dat de branddeuren niet lekker hielden. Af en toe vielen ze dicht, af en toe waren de magneten nét sterk genoeg en af en toe waren ze prima.
We zaten op het punt om de bedrading te gaan volgen met veel pijn en moeite, tot 'n collega eerst wilde zien waarom één deur nooit goed werkte, als de rest het nog wel een beetje deed.
Hij trekt het kapje van de houdmagneet/dranger combi er van af en de geur is meteen duidelijk. Dik remspoor op het kapje. Compleet verkoolde bedrading en insteek-connectortje (beetje als een insteeklasdop maar dan veel kleiner)
Het probleem lijkt te zijn geweest dat het insteek-connectortje van een belabberd ontwerp is. De draadjes kunnen er namelijk geheel doorheen worden gestoken. De persoon die dit heeft geinstalleerd (geen idee wie of welk bedrijf, er zijn er nogal wat over de vloer geweest de afgelopen 5 jaar) had het blokje wel in isolatietape gewikkeld, maar blijkbaar hebben in de loop van ca. 5 jaar toch de draadjes zich daar doorheen gewerkt, met kortsluiting en geknetter tot gevolg.
Omdat het een 24v systeem is ontworpen voor een verbruik van 90mA per magneet, is de bekabeling erg dun, en lang omdat het pand gewoon best groot is. De voeding is kortsluitbeveiligd met een lockoutfunctie en indicatie, maar de kortsluitbeveiliging is nooit aangesproken door de grote kabelweerstand vermoedelijk.
Verkoold stuk draad er afgeknopt, vers stukje er tussen gezet richting de kleefmagneet en de boel werkt weer.
Oh, een topic waar je je frustratiereparaties laat zien voordat je je b,z&t vergeet . . .
Een jaren '70 Data Precision 1351 bench universeelmeter. Marktplaats aankoop.
Deed het een uurtje of wat prima, maar gaf soms ineens irrationele metingen. Dan schakelde je wat, en dan was het weer een tijdje OK. Je denkt dan gelijk aan vuile schakelcontacten, en dat had hij uiteindelijk ook, maar daar kwam ik niet aan toe voor ik het echte probleempje opgelost zou hebben, alien haartjes hadden de voorste contacten van de schakelaars bereikt:
Onder: alle tien schakelaars uitgesoldeerd en uit hun beugels gebogen, beugels geschuurd, geverfd en nog een keer geverfd, en voor alle schakelcontacten die vooraan liggen een kunststof barrière aangebracht (de rij groene hoedjes van krimpkous), mocht het levende metaal nog eens door de verf heen willen komen, wat wel eens schijnt te gebeuren.
Tin whiskers genaamd, maar het kan ook bij andere metalen dan tin optreden.
Als het om een meter uit de jaren 70 gaat dan is hij toch 50 jaar meegegaan.
Dus de komende 50 jaar gaat hij wel weer mee.
Het blijft toch mooi om te zien.
weardguy
http://www.m-voorloop.nl --- Ik? Welnee! Ik zit nog lang niet achter de germaniums.
Op woensdag 26 november 2025 20:34:03 schreef Ledlover:
Compleet verkoolde bedrading en insteek-connectortje (beetje als een insteeklasdop maar dan veel kleiner)
Gokje, zo'n soort indruk-lasdop? (ik kan er nu prompt geen plaatje van vinden). Je steekt de draden er (gestript? ik heb die dingen nooit gebruikt) en wel in en drukt dan een oranje dopje dicht wat de boel voorgoed vergrendelt en met elkaar verbindt.
Op de een of andere manier zijn de bedrijven die deurmagneten en zo leveren gek op die dingen, terwijl ik van monteurs in die wereld alleen maar gezeik hoor met die dingen (naast het erg permanente karakter van die dingen).
Op woensdag 26 november 2025 20:34:03 schreef Ledlover:
Verkoold stuk draad er afgeknopt, vers stukje er tussen gezet richting de kleefmagneet en de boel werkt weer.
En je weet meteen wat je bij de andere deuren kan gaan controleren...
Wat ben ik toch blij dat ik in m'n stagetijd altijd met monteurs met kennis van zaken op pad ben geweest, die ook niet voor een uur extra werk (overwerk over het algemeen) terugdeinsten als dat betekende dat we het netjes en goed op konden lossen in plaats van halfbakken 'en moeten we nog even voor terugkomen om het netjes te doen'.
Was ik het als stagekracht niet altijd mee eens, maar nu wel 
Uit het 'waar krijg ik dit onderdeel' topic:
Op dinsdag 28 oktober 2025 20:45:05 schreef RAAF12:
Slopen, dat klinkt leuk! Wat is het slachtoffer?
Ik liet m'n Tascam DR-100v2 uit m'n handen vallen in de trein en dat liet het drukpinnetje zo hard op (vooral) de afspeel-toets inslaan dat deze spontaan af ging spelen. Vervangen dus. Maar omdat je met hetelucht aan de gang moet en de behuizing van plastic is, moet dat ding daarvoor echt tot op idioot niveau uit elkaar...
Maar uiteindelijk was de defecte schakelaar prima te zien. Verwijderen deed ik met m'n recent aangeschafte hot-air pencil, maar dan meer om daar ervaring mee op te doen (nou ja, ook omdat de luchtstroom beter te doseren is dan van m'n (nu nog) aoyue).
En na vervanging. Het werd een SKRBAAE010 van Alps/Alpine. Het solderen deed ik dit keer met m'n nano-boutje en gewoon harskernsoldeer, daar in het datablad uitdrukkelijk staat niet te wassen. Of flink met alcohol aan de gang gaan om fluxresten te verwijderen daar ook onder valt weet ik niet, maar gezien de fluxresten elders op de print vermoed ik van wel. (Het SMD-condensatortje onder de druktoets werd nog rechtgelegd voor 'ie weer dichtging)
En weer volledig beschikbaar!
@ erikdenhouter: das zonder twijfel het ernstigste geval van tin whiskers wat ik ooit heb gezien 
henri62
1-st law of Henri: De wet van behoud van ellende. 2-nd law of Henri: Ellende komt nooit alleen.
Op zaterdag 29 november 2025 19:49:28 schreef weardguy:
@ erikdenhouter: das zonder twijfel het ernstigste geval van tin whiskers wat ik ooit heb gezien
Wordt alleen maar erger, doordat er geen lood meer in tin zit gaat het nog veel harder.
:
[...] Wordt alleen maar erger, doordat er geen lood meer in tin zit gaat het nog veel harder.
Ik las dat de aanwezigheid van juist een kleine hoeveelheid van een ander metaal genoeg is om het drastisch minder te maken, en loodvrij soldeer bevat een paar metalen:
"Most lead-free solders are a mix of tin ~96.5, silver ~3%, and copper ~0.5 in alloys like SAC305"
Wel een probleem (voor mij) om mee te werken, geef mij maar loodhoudend.
Op zaterdag 29 november 2025 17:12:45 schreef PE9SMS:
Wat een raar fenomeen is dat toch. Mooie foto's en goed opgelost, hopelijk blijft het weg...
Dank je voor je compliment, ik stop er wat tijd in, ook om foto's te belichten en af te werken. Kan het soms niet laten.
Huiskamerlicht vanavond:
Lucky Luke
Eluke.nl | handgetypt | I'm a poor, lonesome cowboy, with a long, long way to go.
Op zaterdag 29 november 2025 19:49:28 schreef weardguy:
@ erikdenhouter: das zonder twijfel het ernstigste geval van tin whiskers wat ik ooit heb gezien
Ik weet niet of ik het ooit gezien heb, maar in elk geval nog nooit zo mooi in beeld gebracht. Dus eens 
Op woensdag 26 november 2025 20:34:03 schreef Ledlover:
Branddeur nam zijn naam wel érg letterlijk.
Ik zie niet eens waar ik naar kijk, alleen een gesmolten/verkoolde plak plastic. Was dat ooit een connector? (niet eens retorisch, ik weet het echt niet).
Op zaterdag 29 november 2025 19:49:28 schreef weardguy:
Maar uiteindelijk was de defecte schakelaar prima te zien.
Is die schakelaar daar nou hol ipv bol? Viel dat niet terug te klikken door op de rand te duwen? Nuja, met een nieuwe schakelaar is het nog mooier gerepareerd.
Over schakelaars gesproken
ik had het er in het "waar krijg ik dit onderdeel" topic al over dat ik de schakelaar in de koffiemachine (Siemens TK76K573/06) van mijn vader vervangen had. Aldaar ook foto's van de oude en nieuwe schakelaar (Marquard 1832.3312).
Maargoed. De oude schakelaar toch even opgemaakt, en de contacten ervan waren inderdaad goed zwart:
Er zit ook een soort vet in, en op de zijkant lijkt haast wel koffiedamp neergeslagen te zijn (een soort bruinige aanslag).
Ik heb de contacten schoongepoetst en alles weer netjes in elkaar gezet, maar ik ga die schakelaar niet meer voor grote stromen gebruiken.
Goed, dat was een inkijkje in de oude schakelaar, maar het vervangen van die schakelaar was niet het enige aan die reparatie. Met de nieuwe schakelaar knettert 'ie inderdaad niet meer en schakelt 'ie een stuk soepeler/prettiger. De andere klachten waren dat de witte standbye-led het nier meer deed / af en toe knipperde, en dat de draaiknop midden op de machine ook niet helemaal lekker meer werkte (verspringt spontaan).
De foto's daarvan gaan een 2e post nodig hebben.
De bovenkant van de machine zit met (veel, 11 ofzo?) torx10 schroefjes vast, en als die er af is is achter het front een stel printplaten te zien:
Op de bovenste daarvan zit het display. Met plastic klikkertjes aan de zijkanten kan voorzichtig de hele print + display + frame als geheel worden losgemaakt en verwijderd:
De draaiknop zit aan het blauwe ding in het midden, dat kan er nu uit. Misschien ook wel zonder het display te verwijderen, maar zo kon ik er tenminste goed bij.
Links en rechts daarnaast zitten printjes met drukknoppen en led's. Die zitten ook met plastic klikkertjes en zijn daar makkelijk uit te halen.
De standbye-led zit aan de linkerkant als je voor de machine staat, dus rechts aan de kant van de printplaten gezien.
(wordt vervolgd...)
Lucky Luke
Eluke.nl | handgetypt | I'm a poor, lonesome cowboy, with a long, long way to go.
Dit is het plaatje met de standbye-led. De witte, die het niet goed deed, is DL2. Het andere printje met schakelaars is niet identiek, ze moeten dus op de goede plek terug.
De LED zelf leek stuk, door op de juiste plek van de print via een stroombegrenzingsweerstandje voorzichtig stroom aan te bieden waren alle led's aan te krijgen, maar de witte ging op z'n best een beetje knipperen en bleef verder uit. Ook rechtstreeks op de aansluitingen van de LED.
Na het lossolderen (Met een fijn puntje en een dun hobby om 1 kant te liften, dan de andere, dan de ene, etc.) testte ik de LED en werkte de LED wel gewoon. Die heb ik toen maar teruggesoldeerd, ook omdat ik er geen passend alternatief voor had (wel passende behuizing, maar groen ipv wit).
Misschien was het dus een losse soldering, maar dat was niet te zien. Ik heb voor de zekerheid dus ook maar een paar witte SMD led's besteld. (In 0805 en 0603, wat allebei kleiner is dan deze, maar het zal wel passen).
Dan de draaiknop. Dat is het blauwe ding in het midden, maar de plastic klikkertjes die dat ding vasthouden worden vergrendel door de witte rand, die moet eerst naar achteren geschoven worden (en die heeft zijn eigen klikkertje om dat weer tegen te houden, dat witte nokje bovenaan. Het was een beetje gedoe om dit netjes voor elkaar te krijgen.)
Hier zie je de witte rand naar achteren geschoven zitten, ter vergelijking met de foto's uit de vorige post waar 'ie nog vooraan zit. Er zijn vervolgens 4 blauwe klikkertjes die ingeduwd moeten worden om de draaiknop los te maken, waarvoor ze allemaal tegelijk los moeten (Schuif er een dun pasje oid tussen).
Het deel met de draaischakelaar zelf kan daar ook af. Maar dat is misschien niet nodig. Het printje achterop zit op gesmolten paaltjes vast en kan er niet af. Het klikmechanisme zit ook in dit deel: Het asje van dit deel ronddraaien klikt, de draaiknop ronddraaien klikt niet als dit deel er af is.
Op het printje zit een connector opgeschoven. Hieronder zit een koolstof printbaantje alsof het een potmeter is, maar de schakelaar functioneert alsof het een rotary encoder is. Er zijn 3 aansluitingen. De buitenste 2 daarvan lijken verzilverd, de middelste koolstof. Ik heb deze contactvlakjes voorzichtig schoongepoetst met een wattenstaafje en wat schoonmaakalcohol.
Ik heb ook voorzichtig wat schoonmaakalcohol in de schakelaar gedruppeld, het asje goed rondgedraaid, en het met het printje naar boven goed laten drogen voordat ik de boel weer in elkaar zette. Zo hoop ik de koolbaan of schakelcontacten die er in zitten te reinigen, waarbij eventuele troep er af loopt en mag opdrogen op een plek waar het geen kwaad kan.
Alles in elkaar zetten ging daarna vlot, in omgekeerde volgorde van demontage. De blauwe draaischakelaar die een gedoe was om los te krijgen, klikte in 1 keer op zijn plek. Het is duidelijk ontworpen voor vlotte montage. Ook de printjes waren soepeltjes terug te monteren / vast te klikken.
Een fiks aantal torx10 schroefjes later zat ook de deksel weer vast.
Bij het terugplaatsen van de machine in de keuken wel even een "waarom wil 'ie nou niet naar achteren schuiven": Het snoer was er onder klem geraakt. Dat is er een voor het "ontwerptips en domme fouten"-topic...
De machine zit op een soort ladegeleiders gemonteerd en kan zo naar voren schuiven om het waterreservoir te kunnen vullen (of er nieuwe koffie(bonen) in te doen). Dus weer van die ladegeleiders losgeschroefd (Torx 15), het krulsnoer er achter gelegd, en weer vastgeschroefd. Dat is een 2-personen-klusje (of althans, dat is veel handiger).
(In de onderkant van de machine reflecteert het display van de oven. Die heeft een zelfde soort frontpaneel)
Nu kon alles getest worden. En gelukkig: De standbye-led functioneert weer, en de draaischakelaar verspringt niet meer spontaan. Dus reparatie geslaagd.
Misschien moet de oven ook een keer open, er hebben een paar onweersvliegjes/rouwmugjes of kleine zwarte fruitvliegjes zich tussen het display en het frontpaneel weten te smurfen, alvorens aldaar te sneven. Wat die dieren daartoe aanzet weet ik niet, ik snap het niet, maar er zitten er meerdere. Er zitten niet eens luchtgaten in de buurt dus ze moeten gemotiveerd geweest zijn daar te komen en ik kan ze er ook niet zomaar even wegblazen. (Als je op de foto inzoomt zie je 2 kleine zwarte vlekjes in het display van de oven, dat zijn die vliegjes. Mogelijk zijn het er inmiddels zelfs 3).
Zojuist nog een 'fenomeen' meegemaakt waar ik ook wat foto's bij heb gemaakt. Dit fenomeen is echter te voorkomen, dus een mooie waarschuwing.
In 1998 kocht ik een chassis van een vintage equalizer (toonregeling voor een geluidsinstallatie). Een 5 (x2) kanaals Realistic Model 31-1987. Houten kast er omheen ontbrak, die heb ik toen zelf gemaakt.
Natuurlijk gelijk de regelaars en monitor schakelaar schoongemaakt...
Een tijdje geleden begon het linker kanaal van mijn installatie te ruisen en te kraken, donderende geluiden, opzwellend en weer wegvloeiend. Heeft even geduurd voordat ik de oorzaak vond, want ik dacht aan een falende transistor of condensator, maar dat bleek onvindbaar in die richting; ik kwam uit bij de toonregelprint van de equalizer.
Daar heb ik (denk ik) in 1998 een fout gemaakt. Waarschijnlijk heb ik toen een weinig Kontakt 60 spray ingespoten. Weinig, want langer dan 0,3 seconden spuit ik daar niet. Ik heb vroeger een aantal jaar als monteur gewerkt, en ook daar gebruikten we K60, zonder spoelen, je keek niet zo over 10 jaar of meer. Maar deze potmeters hebben een pertinax basis (met fenolhars geïmpregneerd papier), en deze contactspray dringt daar in, laat een residu achter, en dit zal bij hogere spanningen gaan geleiden. Meestal gaat het wel goed, maar in dit geval echt niet. En dit geval is:
* Kontakt 60 spray
* Pertinax
* 43 Volt tussen de aansluitingen en de omliggende metaalbehuizing aan massa.
* My daily driver, 14 uur/dag onder spanning, 360 dagen van elke van de 27 jaar sinds inspuiten (136.000 uur).
Dit zijn 4 opnamen (met een simpel USB microscoop cameraatje) van één en dezelfde potmeter, die ene waarin de kraak zat.
Reparatie:
eerst goed schoongemaakt met alcohol, daarna het zwarte deel met een scalpel mesje weggeschrapt (soms een halve mm diep), en de oppervlakte'wond' dicht gesmeerd met 2 componenten epoxy. Dat dichtsmeren ging niet netjes, maar dat wijd ik aan de snelheid waarmee het moderne spul uithardt; ik krijg niet eens tijd om eens twee minuten te mengen. In mijn tijd had je de keus uit Snel (rood, 5 minuten verwerktijd) en Langzaam (blauw, 20 minuten verwerktijd). Die blauwe is al jaren van de markt gehaald.
^ Deze 4 bovenstaande foto's zijn gemaakt van verschillende potmeters, alle (10 !) potmeters hadden geleden, die ene was gewoon de eerste die uit mijn luidspreker kwam blèren. Elke is gerepareerd.
Bezig:
Up and running:
Leuk dat het gelukt is, en ook leuk om dat ding weer eens te zien.. Ik heb in mn jonge jaren ook nog eens een blauwe maandag bij Tandy gewerkt... 
Ledlover
Pekelfiets nodig? Rijdend retro restoratieproject? Yamaha FZR600 1991 te koop!
Op zaterdag 29 november 2025 19:49:28 schreef weardguy:
[...]
Gokje, zo'n soort indruk-lasdop? (ik kan er nu prompt geen plaatje van vinden). Je steekt de draden er (gestript? ik heb die dingen nooit gebruikt) en wel in en drukt dan een oranje dopje dicht wat de boel voorgoed vergrendelt en met elkaar verbindt.Op de een of andere manier zijn de bedrijven die deurmagneten en zo leveren gek op die dingen, terwijl ik van monteurs in die wereld alleen maar gezeik hoor met die dingen (naast het erg permanente karakter van die dingen).
Het was een soort insteeklasdop. Maar dan ca. 8 bij 5 millimeter met een schuin kantje er aan, zonder vergrendelknopjes. Bedoeld voor dun draad. Maar dus met aan beide kanten een opening, waardoor er kleine eindjes draad uit konden steken.
En je weet meteen wat je bij de andere deuren kan gaan controleren...
Not my job.
Ik weet het, niet de mooiste instelling, maar ik werk officieel niet eens in het gebouwonderhoud dus blijf ik er met m'n vingers vanaf totdat ze actief naar me vragen. Dan sta ik wel altijd klaar hoor. Maar heb geen zin in 'Ja maar het werkte toch? Waarom heb je het dan afgekoppeld?!' beschuldigingen waar ik een beetje voor vrees.
